广州买房用心完整攻略-选房篇
每个人的买房爱好和需求不一样,各种因素需要大家自己取舍,这里只是列出各方面的影响因素。
小区舒适度
影响小区舒适程度的因素主要有容积率,小区绿化,车位比,物业。
容积率是指一个小区的地上总建筑面积与净用地面积的比率。又称建筑面积毛密度。对于开发商来说,容积率决定地价成本在房屋中占的比例,而对于住户来说,容积率直接涉及到居住的舒适度。容积率越低,居住越舒服,容积率超过5,居住起来密度就有点过大。广州市内新盘,大部分容积率都在4以上,广钢新城的盘容积率比较高,楼比较高比较密。不过,容积率低于1.5(没有找到官方文件,这里存疑,需要咨询公积金中心),属于低密度住宅,不能使用公积金贷款。
小区绿化这个见仁见智,一般来说,有一定量的植物,然后人车分流,有专门供散步的走道,有供休息的地方,其实就算可以啦。好的小区可能会有篮球场,游泳池等,这些都是加分项。
车位比:对于自驾上下班很重要。一般1:1足够了,有些新小区车位比较少,比如万科城市之光的1:0.65,相当于100户,只有65个车位。后期如果入住率高的话,停车可能是个问题。对于市区很多老小区来说,没有地下车库,车位超级紧张,越秀一个车位可能就50多万,月租可能都要好几千。
物业:遇见差的物业,会很糟心。新房很多时候都只能看运气了,不过一般大开发商的自持物业不至于太烂了。如果遇到不好的物业,要想成立业主委员会去换掉物业,过程还是很艰难的。好在选二手房通过实地走访,可以看出物业的好坏。其实很多市区里的老小区,物业费只要1块钱,但是感觉物业也不错。物业费新房的话,一般3块多,不过听说越秀和樾府是4.5块,算是贵的啦。
户型
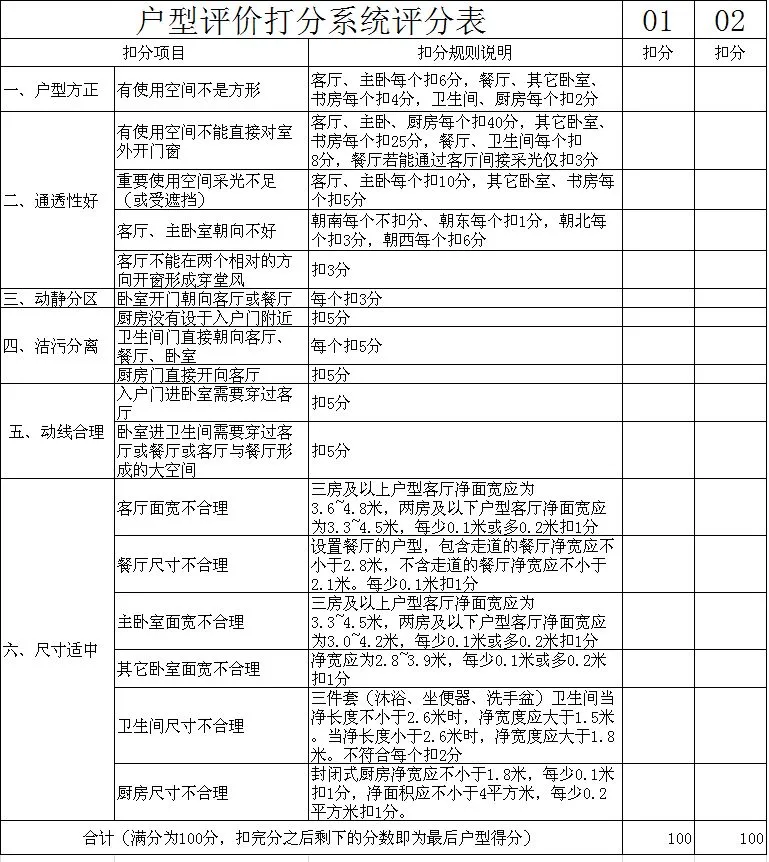
强烈建议知乎上这篇,金硕 的回答。怎样的房子才算户型方正?怎样的户型是好户型?
总结下就是:一个好的户型,除了户型方正外,还有其他一些原则,主要有:
- 动静分区:动区是人们活动较为频繁的区域,应该靠近入户门设置,尤其是厨房;而静区主要供居住者休息,相对比较安静,应当尽量布置在户型内侧。
- 干湿分区:干湿分区是指厨房、卫生间这两个湿气较重且较容易产生脏污的房间应与精心装修的怕水怕脏的卧室等尽量分离。
- 公私分区:户型具有私密性的要求,能够适当保护居住者隐私。公私分区较差户型(卧室门直接开在客厅墙壁上,客厅内可看见卧室大部分)
- 通透良好:通透性主要是指户型的通风和采光性能。厨房厕所是湿气比较重的两个区域,要尽量做到独立采光通风,也就是避免暗厨暗卫。
- 动线合理:人们在户内活动的路线,动线流畅与否将影响人们进行各种活动时能否实现顺利转换。户内主要动线有三类,分别是居住动线、家务动线、来客动线。
- 尺寸合理:究竟多大的空间尺寸能够满足人们生活的最低限度?考虑限度主要从家具的尺寸出发,从电视机、床、柜子等的长宽高推导最低尺寸要求。
(户型动图来自 84㎡三房还能这么做?这次服了中海!)
网上有人提供的一个户型打分表,可以作为参考。



